
为进一步加强道路交通管理,优化道路交通环境,保障道路交通畅通,预防和减少道路交通事故发生,提倡安全、文明出行,铜川市公安局交通警察支队在下属路段启用交通技术监控设施,现公告如下:
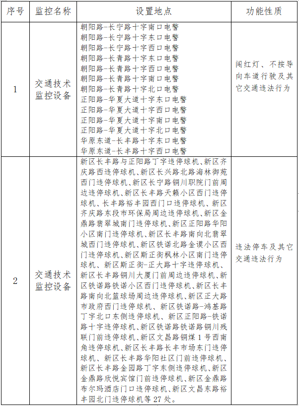
一、公安交通技术监控名称及设置地点:

二、公安交通技术监控启用时间:
上述技术监控设施自2025年10月3日零时正式启用,执行全天候24小时取证,对违反上述道路交通安全法律、法规规定的,我支队将拍照取证,并依法予以处罚。
铜川市公安局交通警察支队
2025年9月23日
陕公网安备61020102000095号
陕ICP备20001780号 铜川公安交警云服务©2021